搜索
ss
关于我们

Home  /  关于奥翔

全部分类

信息公告

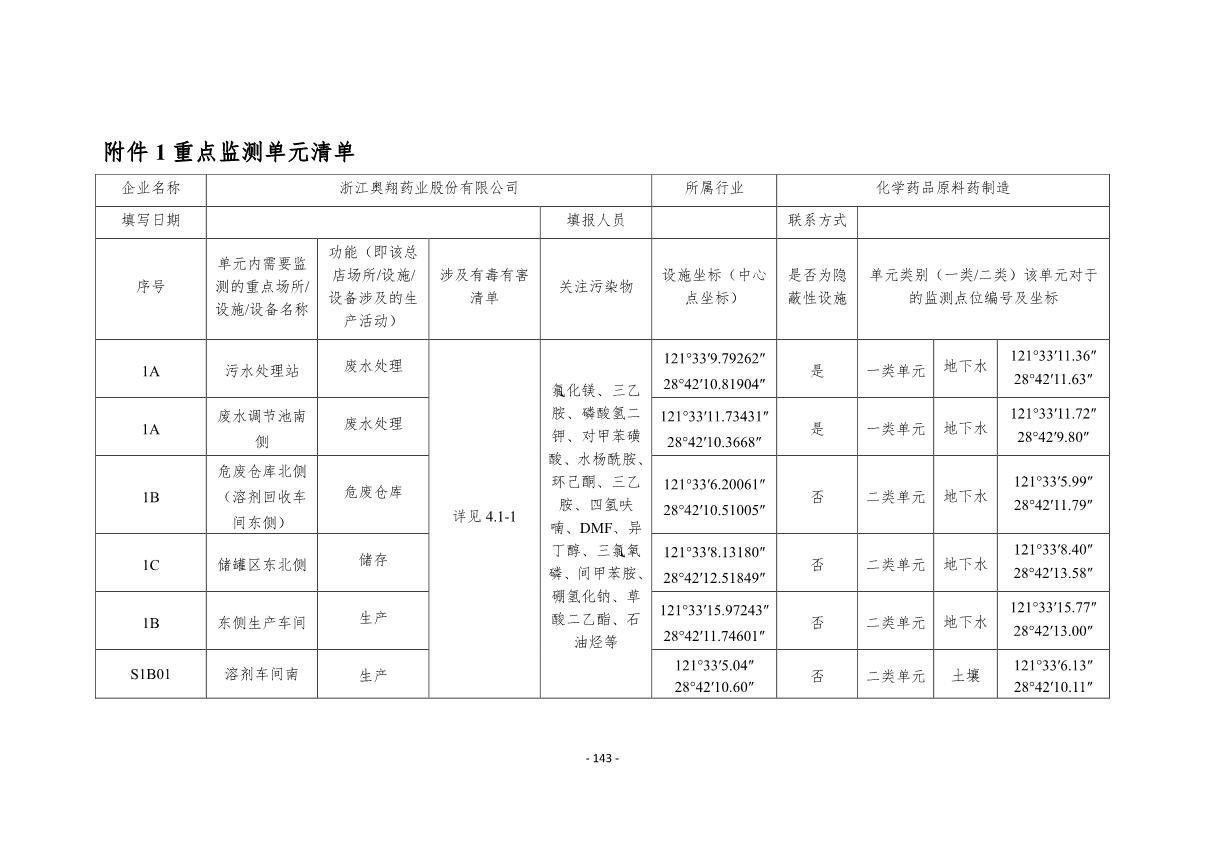
乐动网页版登录入口土壤地下水自行监测报告2022

  • 分类:信息公告
  • 作者:
  • 来源:
  • 发布时间:2023-12-29 15:53
  • 访问量:

【概要描述】

乐动网页版登录入口土壤地下水自行监测报告2022

【概要描述】

  • 分类:信息公告
  • 作者:
  • 来源:
  • 发布时间:2023-12-29 15:53
  • 访问量:
详情

Copyright © 乐动网页版登录入口  浙ICP备09045528号   网站建设:中企动力台州